DeepONet (Deep Operator Network) es una arquitectura de red neuronal profunda diseñada para aprender operadores no lineales que mapean funciones de entrada a funciones de salida. A diferencia de las redes convencionales que aprenden funciones escalares, DeepONet se enfoca en representar operadores completos, como soluciones de ecuaciones diferenciales, a partir de datos observados o simulaciones numéricas (Lu et al. 2021).
8.1 Arquitectura
La arquitectura de DeepONet está compuesta por dos redes principales: la red de branch y la red de trunk. La red branch procesa las evaluaciones discretas de la función de entrada (por ejemplo, condiciones iniciales o de frontera), mientras que la red trunk recibe como entrada los puntos del dominio donde se desea evaluar la función de salida. La salida final se obtiene mediante el producto punto de los vectores generados por ambas redes, lo que permite representar operadores complejos con alta generalización a nuevos datos (Lu et al. 2021).
Figura 8.1: Ilustraciones del planteamiento del problema y arquitectura DeepONet que conducen a una buena generalización. a) Para que la red aprenda un operador \(G : u \rightarrow G(u)\) se necesita la entrada \([u(x_1), u(x_2), ..., u(x_m)]\) y la entrada \(y\). b) Ilustración de los datos de entrenamiento. Para cada función de entrada \(u\), se requiere el mismo número de evaluaciones en los mismos sensores dispersos \(x_1, x_2, ..., x_m\). Sin embargo, no se impone ninguna restricción sobre el número ni las ubicaciones para la evaluación de las funciones de salida. c) La DeepONet stacked se inspira en el Teorema de aproximación universal para operadores y consta de una red Trunk y \(p\) redes Branch apiladas. La red cuya construcción se inspira en el mismo teorema es una DeepONet stacked formada al elegir la red Trunk como una red de una capa de ancho \(p\) y cada red Branch como una red de una capa oculta de ancho \(n\). d) La red DeepONet unstacked se inspira en el Teorema general de aproximación universal para operadores y consta de una red Trunk y una red Branch. Una red DeepONet unstacked puede considerarse como una red DeepONet stacked, en la que todas las redes Branch comparten el mismo conjunto de parámetros (Lu et al. 2021).
8.2 Ejemplo de resolución de un operador usando DeepONet
Se resolverá el operador \[
G: f\rightarrow u
\]
para el problema unidimensional de Poisson: \[
u''(x) = f(x), \quad x\in[0,1]
\]
con la condición de frontera de Dirichlet \[
u(0)=u(1)=0
\]
dónde el término \(f\) representa a una función continua arbitraria.
Código
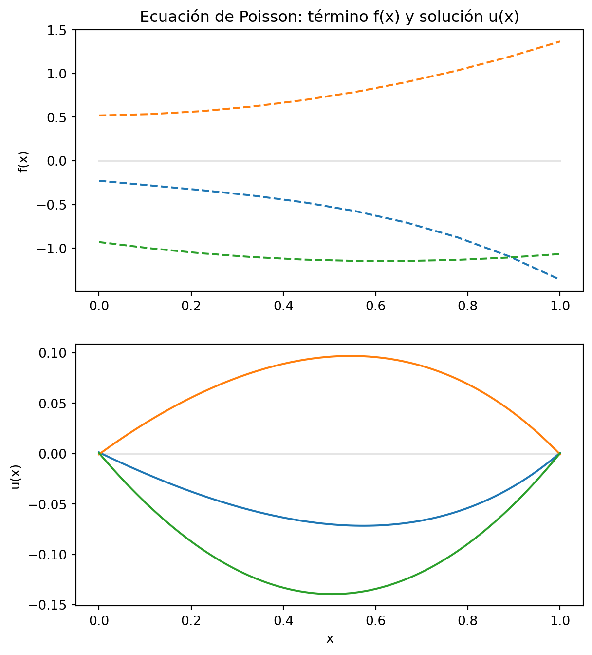
import deepxde as ddeimport matplotlib.pyplot as pltimport numpy as np# Seeddde.config.set_random_seed(123)# Poisson equation: -u_xx = fdef equation(x, y, f): dy_xx = dde.grad.hessian(y, x)return-dy_xx - f# Domain is interval [0, 1]geom = dde.geometry.Interval(0, 1)# Zero Dirichlet BCdef u_boundary(_):return0def boundary(_, on_boundary):return on_boundarybc = dde.icbc.DirichletBC(geom, u_boundary, boundary)# Define PDEpde = dde.data.PDE(geom, equation, bc, num_domain=100, num_boundary=2)# Function space for f(x) are polynomialsdegree =3space = dde.data.PowerSeries(N=degree +1)# Choose evaluation pointsnum_eval_points =10evaluation_points = geom.uniform_points(num_eval_points, boundary=True)# Define PDE operatorpde_op = dde.data.PDEOperatorCartesianProd( pde, space, evaluation_points, num_function=100, num_test=20)# Setup DeepONetdim_x =1p =32net = dde.nn.DeepONetCartesianProd( [num_eval_points, 32, p], [dim_x, 32, p], activation="tanh", kernel_initializer="Glorot normal",)# Define and train modelmodel = dde.Model(pde_op, net)dde.optimizers.set_LBFGS_options(maxiter=1000)model.compile("L-BFGS")model.train()# Plot realisations of f(x)n =3features = space.random(n)fx = space.eval_batch(features, evaluation_points)x = geom.uniform_points(100, boundary=True)y = model.predict((fx, x))
Código
# Setup figurefig = plt.figure(figsize=(7, 8))plt.subplot(2, 1, 1)plt.title("Ecuación de Poisson: término f(x) y solución u(x)")plt.ylabel("f(x)")z = np.zeros_like(x)plt.plot(x, z, "k-", alpha=0.1)# Plot source term f(x)for i inrange(n): plt.plot(evaluation_points, fx[i], "--")# Plot solution u(x)plt.subplot(2, 1, 2)plt.ylabel("u(x)")plt.plot(x, z, "k-", alpha=0.1)for i inrange(n): plt.plot(x, y[i], "-")plt.xlabel("x")plt.show()
Figura 8.2: Soluciones halladas por la red neuronal, en la parte superior las funciones arbitrarias \(f(x)\), mientras que en la parte inferior está su solución \(u(x)\), el color representa la relación término-solución.
8.3 Comparación con una PINN
En contraste con una red PINN convencional (Physics-Informed Neural Network), que resuelve una instancia específica de una ecuación diferencial para un conjunto dado de condiciones, DeepONet aproxima el operador general que resuelve varias instancias a la vez. Mientras que una PINN debe ser reentrenada para cada nuevo problema, DeepONet, una vez entrenado, puede predecir soluciones rápidamente para múltiples condiciones nuevas. Esto lo hace especialmente eficiente en aplicaciones donde se requiere realizar inferencias repetidas, como en control o diseño inverso (Kumar et al. 2024).
Kumar, Varun, Somdatta Goswami, Katiana Kontolati, Michael D. Shields, y George Em Karniadakis. 2024. «Synergistic Learning with Multi-Task DeepONet for Efficient PDE Problem Solving». arXiv preprint arXiv:2408.02198. https://arxiv.org/abs/2408.02198.
Lu, Lu, Pengzhan Jin, Guofei Pang, Zhongqiang Zhang, y George Em Karniadakis. 2021. «Learning nonlinear operators via DeepONet based on the universal approximation theorem of operators». Nature Machine Intelligence 3 (3): 218-29. https://doi.org/10.1038/s42256-021-00302-5.